
柘荣县人民法院
司法拍卖

第一次拍卖
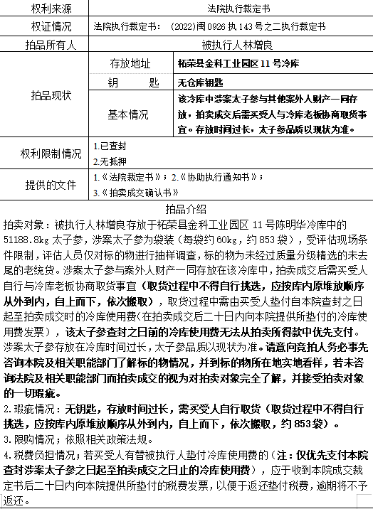
被执行人林增良存放于柘荣县金科工业园区11号陈明华冷库中的51188.8kg太子参


拍卖对象:被执行人林增良存放于柘荣县金科工业园区11号陈明华冷库中的51188.8kg太子参,涉案太子参为袋装(每袋约60kg,约853袋),受评估现场条件限制,评估人员仅对标的物进行抽样调查,标的物为未经过质量分级精选的未去尾的老统货。
涉案太子参与案外人财产一同存放在该冷库中,拍卖成交后需买受人自行与冷库老板协商取货事宜(取货过程中不得自行挑选,应按库内原堆放顺序从外到内,自上而下,依次搬取),取货过程中需由买受人垫付自本院查封之日起至拍卖成交时的冷库使用费(在拍卖成交后二十日内向本院提供所垫付的冷库使用费发票),该太子参查封之日前的冷库使用费无法从拍卖所得款中优先支付。
涉案太子参存放在冷库时间过长,太子参品质以现状为准。
起拍价:1,840,000元
保证金:20万元
增价幅度:5000元
起拍时间:2023年3月26日10时至2023年3月27日10时止
特别提醒:请意向竞拍人务必事先咨询本院及相关职能部门了解标的物情况,并到标的物所在地实地看样,若未咨询法院及相关职能部门而拍卖成交的视为对拍卖对象完全了解,并接受拍卖对象的一切瑕疵。


更多资讯请移步淘宝网司法拍卖平台:
https://sf.taobao.com/0593/
10?spm=a213w.3065169.courtList.269.
103f1319jepINp
(复制该网址,在浏览器中打开)
END

欢迎关注
柘荣县人民法院
▌来源:柘荣县人民法院
▌关于版权:柘荣索罗尊重版权,如有侵权,请联系删除
▌商务合作:新店开张、品牌推广、活动宣传请联系电话:18559875448
