
柘荣县人民法院
司法拍卖

第一次拍卖
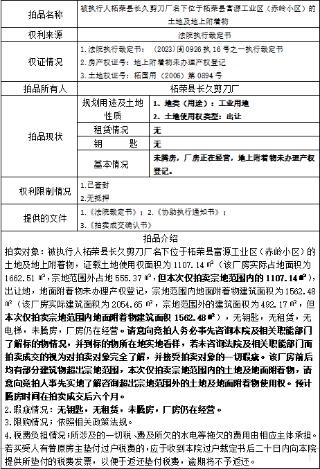
被执行人柘荣县长久剪刀厂名下位于柘荣县富源工业区(赤岭小区)的土地及地上附着物


标的物:被执行人柘荣县长久剪刀厂名下位于柘荣县富源工业区(赤岭小区)的土地及地上附着物
证载土地使用权面积:1107.14㎡(该厂房实际占地面积为1662.51㎡,宗地范围外占地555.37㎡,但本次仅拍卖宗地范围内的1107.14㎡)
出让地,地面附着物未办理产权登记
宗地范围内地面附着物建筑面积:1562.48㎡(该厂房实际建筑面积为2054.65㎡,宗地范围外的建筑面积为492.17㎡,但本次仅拍卖宗地范围内地面附着物建筑面积1562.48㎡)
起拍价:172万元
保证金:25万元
增价幅度:5000元
起拍时间:2023年8月3日10时至2023年8月4日10时止
备注:无钥匙,无租赁,无电梯,未腾房,厂房仍在经营。
特别提醒:该厂房前后均有部分建筑物超出宗地范围,本次仅拍卖宗地范围内的土地及地面附着物,请意向竞拍人事先实地了解咨询超出宗地范围外的土地及地面附着物使用权。预计腾房时间在拍卖成交后六个月。


第二次拍卖
柘荣县岚锦豪庭3#楼502室房地产


标的位置:柘荣县岚锦豪庭3#楼502房的房地产,房屋总层数6层,本次拍卖标的物位于第5层。
分摊土地使用权面积:21.47㎡
房屋建筑面积:136.49㎡
套内建筑面积124.77㎡
起拍价:58万元
保证金:10万元
增价幅度:5000元
起拍时间:2023年8月5日10时至2023年8月6日10时止
备注:房屋登记时间为2013年5月17日,国有建设用地使用权2077年7月24日止,无钥匙,无租赁,无电梯,未腾房,有当事人及其家属居住。
特别提醒:请意向竞拍人务必事先咨询本院及相关职能部门了解标的物情况,并到标的物所在地实地看样,若未咨询法院及相关职能部门而拍卖成交的视为对拍卖对象完全了解,并接受拍卖对象的一切瑕疵。预计腾房时间在拍卖成交后六个月。


第二次拍卖
福州市晋安区鼓山镇福光南路9号上洋小区4#楼601单元不动产


标的位置:福州市晋安区鼓山镇福光南路9号上洋小区4#楼601单元的不动产,房屋总层数8层,本次拍卖标的物位于第7层。
房屋建筑面积:102㎡
起拍价:146万元
保证金:25万元
增价幅度:5000元
起拍时间:2023年8月9日10时至2023年8月10日10时止
备注:无钥匙,无租赁,无电梯,未腾房,有当事人及其家属居住。
特别提醒:请意向竞拍人务必事先咨询本院及相关职能部门了解标的物情况,并到标的物所在地实地看样,若未咨询法院及相关职能部门而拍卖成交的视为对拍卖对象完全了解,并接受拍卖对象的一切瑕疵。预计腾房时间在拍卖成交后六个月。


更多资讯请移步淘宝网司法拍卖平台:
https://sf.taobao.com/0593/
10?spm=a213w.3065169.courtList.269.
103f1319jepINp
(复制该网址,在浏览器中打开)
▌来源:“柘荣县人民法院”微信公众号
▌关于版权:柘荣索罗尊重版权,如有侵权,请联系删除
▌商务合作:新店开张、品牌推广、活动宣传请联系电话:18559875448
